私募基金投资者出资能力审查实务
2022年9月16日,中国证券投资基金业协会(“基金业协会”)发布《关于发布私募基金备案案例公示的通知》,这是基金业协会发布的第三批不予备案的私募基金公示案例。本次公示案例主要涉及投资者不具备实缴出资能力、“借道”私募基金进行监管套利以及与“黑中介”联合开展违规业务三类。本期私募基金备案案例实务解读,我们将根据相关监管规定,对本次公示案例相关的投资者出资能力审查实务进行评析,以供相关方参考。
案例原文:投资者不具备实缴出资能力
1、案例情况
私募股权基金管理人A提交私募股权基金B备案申请,其投资者为3只集合资金信托计划,均为认缴上亿元规模、实缴仅100万情形。经核实,3只集合资金信托计划均于近期设立且未募集完毕,信托计划账户内仅实缴100万资金,不具备后续实缴出资能力,拟待私募股权基金B备案通过后,继续对外分批募集。
2、案例分析
私募基金投资者对私募基金的认缴金额应与其实际出资能力相匹配,投资者认缴金额与实缴金额差异较大的,关注其是否具备后续实缴出资能力。上述案例中,拟备案私募股权基金投资者为集合资金信托计划,提交备案时并未募集完毕,不具备实缴出资能力,计划待私募基金备案通过后再继续募集资金。此类行为涉嫌“先备后募”,协会已退回要求私募基金管理人进行整改,其投资者信托计划应募集完毕并具备实缴出资能力后再提交私募基金备案申请。
解读
一、与投资者出资能力证明相关的规则
根据2019年1月发布的《私募投资基金备案须知》第七条规定,投资者应当确保投资资金来源合法,不得汇集他人资金购买私募投资基金。募集机构应当核实投资者对基金的出资金额与其出资能力相匹配,且为投资者自己购买私募投资基金,不存在代持。
根据2022年6月发布的《私募股权、创业投资基金备案关注要点》规定,基金业协会在基金备案时将“关注投资者对基金的认缴金额是否与其实际出资能力相匹配。投资者认缴金额与实缴金额差异较大的,关注是否出具出资能力证明文件。投资者在多只基金出资的,出资能力合并计算。出资能力证明为投资者的金融资产证明或未来收入证明等文件,且满足金融资产的预计变现价值与预计未来收入的总和可覆盖投资者对基金的累计实缴出资。”
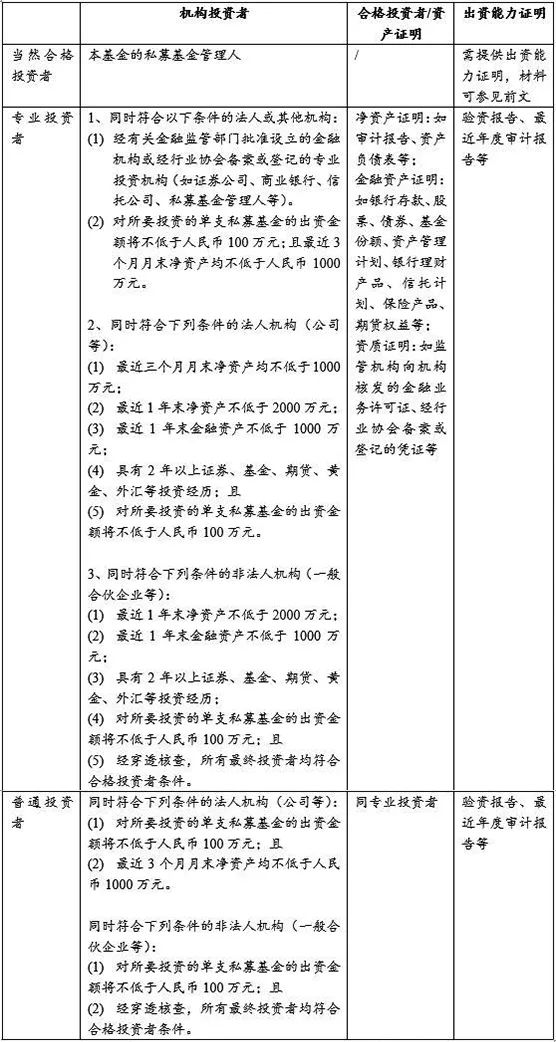
根据《私募投资基金备案申请材料清单》所示,出资能力证明应为投资者的金融资产证明或未来收入证明等文件,且满足金融资产的预计变现价值与预计未来收入的总和可覆盖投资者对基金的累计实缴出资。具体包括:

二、投资者出资能力证明核查的实务
在资产管理业务综合报送平台(“Ambers系统”)及《私募投资基金备案申请材料清单》中,投资者资金来源承诺及出资能力证明的相关材料为“其他相关文件”,备案时并未强制要求上传至Ambers系统,仅在对投资者资金来源存疑、投资者对基金出资金额与其出资能力匹配存疑的情形时,需提供“投资者资金来源承诺及出资能力证明”。正因投资者资金来源及出资能力证明并非基金备案的必备材料,且信托产品等受国务院金融监督管理机构监管的金融产品(“金融产品投资者”)为《私募投资基金募集行为管理办法》及其他相关规定所述“视为合格投资者”(本文统一将此类视为合格投资者的类型统称为“当然合格投资者”),无需核查其资产证明以判断其是否为“合格投资者”,故在基金募集阶段的实务中,存在管理人遗漏对当然合格投资者出资能力进行核查的程序。
此次基金业协会发布第三批不予备案的私募基金公示案例,体现了基金业协会对于金融产品投资者时也需核查其出资能力、强化对金融产品投资者出资能力核查的监管要求。从该公示案例可见,对于金融产品投资者,基金业协会将关注基金提交备案时该等投资者自身是否已募集完毕、并已具备实缴出资能力,不接受该等投资者在基金备案后再继续募集资金的操作。
结合私募基金募集行为的实践,为避免重复收集投资者相关资料,我们建议基金管理人后续可在对投资者进行适当性审核时一并审查其出资能力。对此,就具体不同投资者类型的审核要求、审核材料,我们汇总相关标准如下:



三、结语
基金业协会此次公布信托产品不具备实缴出资能力不予备案的案例,体现了基金业协会对金融产品投资者的审核不再限于合格投资者的形式审核,对其“先备后募”行为的重点关注。我们建议,未来管理人在进行基金产品募集、备案时,无论针对哪一类型的投资者,应对投资者出资能力进行核查并留存底稿,如投资者认缴出资金额较高但提交备案时实缴金额较小时,可与基金备案其他材料一并上传至Ambers系统。






