沪深交易所转板上市办法的简要解读
2021年2月26日,在《中国证监会关于全国中小企业股份转让系统挂牌公司转板上市的指导意见》出台后,经征求意见,上海证券交易所、深圳证券交易所同日发布了转板的试行办法,即《深圳证券交易所关于全国中小企业股份转让系统挂牌公司向创业板转板上市办法(试行)》(深证上[2021]233号)与《全国中小企业股份转让系统挂牌公司向上海证券交易所科创板转板上市办法(试行)》(上证发[2021]17号)。
交易所周五发布新规的节奏,让证券业务律师在周末加班工作里多了一项新规的初步解读内容。本文从两个试行办法的背景和文本内容角度做个初步解读,后续在业务实践中,尚需进一步结合证监会及两家交易所的监管要求、指导意见和操作案例深化理解。
01、试行办法出台的背景
2012年7月,国务院批准设立全国中小企业股份转让系统,9月在国家工商总局正式完成登记注册。原代办股份转让系统和报价转让系统挂牌公司转入全国中小企业股份转让系统。2012年9月,扩大非上市股份公司转让试点合作备忘录签署暨首批企业挂牌仪式在北京举行,首批8家企业挂牌进入全国股份转让系统进行股份报价转让。2013年1月,全国中小企业股份转让系统正式揭牌运营。
2013年12月,国务院发布《关于全国中小企业股份转让系统有关问题的决定》(国发[2013]49号)文件,明确了全国股份转让系统六方面的问题。全国股份转让系统作为国务院批准,依据证券法设立的全国性证券交易场所,为创新型、创业型、成长型中小微企业通过资本市场进行股权融资、债权融资和资产重组打开了一条通道。决定所提出的“在全国股份转让系统挂牌的公司,达到股票上市条件的,直接向证券交易所申请上市交易”成为当年各家券商大力开拓新三板挂牌业务时不断提及的利好信息。自2014年起,新三板着实火热了一把,2014年挂牌公司1572家,至2017年已经达到11630家,2015年和2016年挂牌公司数量都是以近一倍的数量增长,但自2017年末开始,新三板挂牌公司数量开始逐年下降。

在此期间,由于国务院49号文件所提及的转板上市与整体证券监管制度尚存在匹配问题,转板上市制度始终未能落地,部分新三板为了实现挂牌公司上市,均采用先在新三板退市,再到高层次资本市场IPO的模式,操作时间长、程序复杂、成本高。
2019年12月全国中小企业股份转让系统有限责任公司《全国中小企业股份转让系统分层管理办法》发布,明确对新三板分层管理,设置基础层、创新层和精选层,不同条件的挂牌公司纳入不同市场层级管理。
2020年6月,在《证券法》与科创板、创业板注册制度落地,新三板分层管理设置完成后,中国证监会发布《中国证监会关于全国中小企业股份转让系统挂牌公司转板上市的指导意见》(中国证券监督管理委员会公告[2020]29号)(以下简称“转板意见”),明确开展转板工作试点,并提出了转入板块范围、转板上市条件、转板上市程序、转板上市保荐、股份限售安排五个方面的制度安排。2020年11月,沪深交易所分别发布了新三板挂牌公司转板上市办法的征求意见稿。由于试点期间,转板方向系科创板、创业板,转板公司来源为新三板精选层企业,因此,精选层的条件与科创板、创业板的条件的匹配度和差异成为转板企业需要关注的重点。
02、转板规则的解读分析
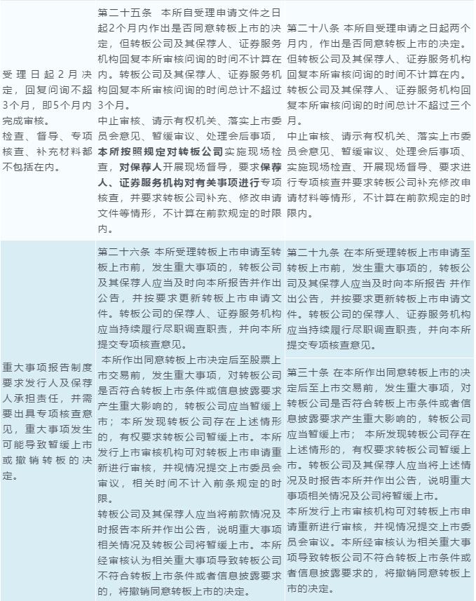
沪深交易所分别发布的转板规则既存在相同的条款表述,也因对应科创板和创业板不同的板块要求与标准,存在差异性的表述,以下对文本进行简要对比分析,并在左侧列进行摘要评述:
截至目前,新三板精选层企业仅有51家,创新层企业则达到了1103家[2],沪深交易所新三板转板制度的落地,对于目前新三板的发展,势必起到促进和拉动的作用。中国资本市场多层次流动的制度结构已经落地,未来已来,中国资本市场的健康发展,值得期待。
【注】
[1]第十条 发行人是依法设立且持续经营3年以上的股份有限公司,具备健全且运行良好的组织结构,相关机构和人员能够依法履行职责。
有限责任公司按原账面净资产值折股整体变更为股份有限公司的,持续经营时间可以从有限责任公司成立之日起计算。
第十一条 发行人会计基础工作规范,财务报表的编制和披露符合企业会计准则和相关信息披露规则的规定,在所有重大方面公允地反映了发行人的财务状况、经营成果和现金流量,并由注册会计师出具标准无保留意见的审计报告。
发行人内部控制制度健全且被有效执行,能够合理保证公司运行效率、合法合规和财务报告的可靠性,并由注册会计师出具无保留结论的内部控制鉴证报告。
第十二条 发行人业务完整,具有直接面向市场独立持续经营的能力:
(一) 资产完整,业务及人员、财务、机构独立,与控股股东、实际控制人及其控制的其他企业之间不存在对发行人构成重大不利影响的同业竞争,不存在严重影响独立性或者显示公平的关联交易。
(二) 发行人主营业务、控制权、管理团队和核心技术人员稳定,最近2年内主营业务和董事、高级管理人员及核心技术人员均没有发生重大不利变化;控股股东和受控股股东、实际控制人支配的股东所持发行人的股份权属清晰,最近2年实际控制人没有发生变更,不存在导致控制权可能变更的重大权属纠纷。
(三) 发行人不存在主要资产、核心技术、商标等的重大权属纠纷,重大偿债风险,重大担保、诉讼、仲裁等或有事项,经营环境已经或者将要发生重大变化等对持续经营有重大不利影响的影响。
第十三条 发行人生产经营符合法律、行政法规的规定,符合国家产业政策。
最近3年内,发行人及其控股股东、实际控制人不存在贪污、贿赂、侵占财产、挪用财产或者破坏社会主义市场经济秩序的刑事犯罪,不存在欺诈发行、重大信息披露违法或者其他涉及国家安全、公共安全、生态安全、生产安全、公众健康安全等领域的重大违法行为。
董事、监事和高级管理人员不存在最近3年内受到中国证监会行政处罚,或者因涉嫌犯罪被司法机关立案侦查或者涉嫌违法违规被中国证监会立案调查,尚未有明确结论意见等情形。
[2]截至2021年2月26日的全国股转中心官网数据。





