刑民视角下的董监高责任系列之一 ——新公司法和刑修十二的强化
一、新公司法就董监高责任的修订
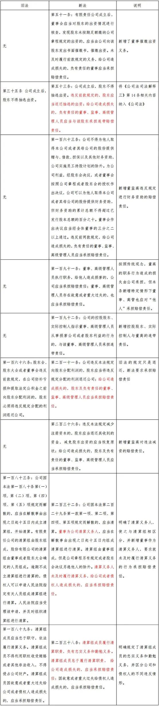
结合新旧公司法的规定,就涉及董监高责任的相关条款进行对比及说明如下:

整体来看,新公司法对于旧法中未明确或原则化的内容进一步细化,并增加了不少董监高履职中的责任,特别是对于债权人、第三人的责任。
首先,相较于旧法宽泛的原则性要求,新公司法对于董监高的义务内涵做了进一步说明,比如新公司法第一百八十条明确了忠实义务包括“应当采取措施避免自身利益与公司利益冲突,不得利用职权牟取不正当利益”,勤勉义务包括“执行职务应当为公司的最大利益尽到管理者通常应有的合理注意”。
其次,扩大了义务主体范围,比如将关联方的范围扩大至董监高人员的近亲属。
再次,加强了董监高在公司资本充实问题上的责任,将旧法中仅追股东责任的范围扩大到董监高的责任。
基于此,董监高应充分认识到新公司法对其所提出的要求,特别是新增或变更要求,从而立足自身的法律地位和责任,加强风险防范,切实履行职责。
二、与新公司法配套使用的刑修十二
2023年12月29日,全国人大常委会审议通过了新修订后的《公司法》,同时审议通过了《刑法修正案(十二)》(以下简称"刑修十二"),并于2024年3月1日起施行。刑修十二增加了强化董监高相关法律责任的刑法配套,将董监高的责任和风险上升到刑事领域,并激活几个“僵尸”罪名,将其适用范围从国有企业延伸至民营企业等其他企业。对于民营企业,特别是民营企业的董监高而言,需要更审慎的对待自身履职及行为方式上的风险。此前,曾有人提出,内部关键岗位人员在外另起炉灶,非法开展同类营业,转移企业利润、侵犯商业秘密、侵占企业商业资源,或者将企业商业机会、资源和利益通过各种隐蔽方式转移给亲友企业,这种行为对企业危害很大,如发生在国有企业是犯罪,而发生在民营企业则无法处理,这不利于规范民营企业的合法经营。
基于此,刑修十二中的修订主要涉及公司内部舞弊问题和商业贿赂问题,其中舞弊问题包括:
1.非法经营同类营业罪
新公司法第一百八十四条规定:“董事、监事、高级管理人员未向董事会或者股东会报告,并按照公司章程的规定经董事会或者股东会决议通过,不得自营或者为他人经营与其任职公司同类的业务。”刑修十二中指出“国有公司、企业的董事、监事、高级管理人员,利用职务便利,自己经营或者为他人经营与其所任职公司、企业同类的营业,获取非法利益,数额巨大的,处三年以下有期徒刑或者拘役,并处或者单处罚金;数额特别巨大的,处三年以上七年以下有期徒刑,并处罚金。其他公司、企业的董事、监事、高级管理人员违反法律、行政法规规定,实施前款行为,致使公司、企业利益遭受重大损失的,依照前款的规定处罚”。
新公司法和刑修十二所描述的行为方式大体相似,这就导致在具体场景下可能出现或刑或民的认定争议,亦可能导致由于界限不明晰而升级为严重的刑事犯罪问题。但从刑修十二可以看出,其区分于国有企业和其他企业设置了不同的认定方式,比如对于国有企业之外的其他企业,要求存在违反法律、行政法规规定的情形。根据新公司法上述规定,如果经公司董事会或股东会决议通过,即使经营同类营业也是符合规定的。并且,该罪名对于国有企业要求“获取非法利益”,而对于其他企业要求“致使公司、企业利益遭受重大损失”。另外,关于“利用职务便利”及“同类业务”的认定上可能会产生不小的争议。
2.为亲友非法牟利罪
新公司法第一百八十二条规定了董事、监事、高级管理人员的近亲属或其实际控制的企业与公司不当关联交易的情形,而刑修十二强调了相关行为方式,包括:(1)将本单位的盈利业务交由自己的亲友进行经营的;(2)以明显高于市场的价格从自己的亲友经营管理的单位采购商品、接受服务或者以明显低于市场的价格向自己的亲友经营管理的单位销售商品、提供服务的;(3)从自己的亲友经营管理的单位采购、接受不合格商品、服务的。
两个法律条文对比来看,刑修十二可以算新公司法的加强版。本罪是典型的以权谋私直接侵害企业利益的犯罪,其也要求“违反法律、行政法规规定”的要件,对此,新公司法第一百八十二条、一百八十三条均规定了除外情形,即经过公司同意的关联交易行为并不违法,当然也不构成本罪。另外,根据立法解读,该“亲友”的界定是较广泛的,较新公司法中规定的“近亲属”更宽泛,且实践中应当以是否存在利益输送、利害关系作实质把握。
3.徇私舞弊低价折股、出售资产罪
刑修十二中将该罪名描述为“徇私舞弊将公司、企业资产低价折股或者低价出售,致使公司、企业利益遭受重大损失的”。此前,该罪名仅针对国有企业,其主要是为了防止国有资产流失,而刑修十二将其扩大至民营企业,这就导致民营企业随意处置股权或资产,不但会存在侵害公司或债权人利益的情况,甚至会构成刑事犯罪。但本罪是故意犯罪行为,不能将过失行为认定为本款犯罪。如在企业资产重组、收购等工作过程中,由于决策失误或者市场行情变化,致使企业资产在交易中受到损失的,不能认定为本罪。
此外,刑修十二也完善了商业贿赂犯罪,特别是对于行贿犯罪的处理。近年来,司法实践中普遍存在“重受贿、轻行贿”的惯有思路,导致对行贿惩处失之于宽、不利于切断受贿犯罪因果链的问题。党的十九大、二十大强调“坚持受贿行贿一起查”,行贿人不择手段“围猎”党员干部是当前腐败增量仍有发生的重要原因,因此立法提出对行贿行为决不能纵容。刑修十二中通过调整刑罚结构,增加行贿从重处罚情形等方式加大对行贿犯罪的处罚力度。
三、董监高责任和风险的刑民交叉化
刑民交叉问题,按照通常的说法,是指同一案件事实,既涉及到民事责任,又涉及到刑事犯罪,形成刑事和民事责任互相交织的状态。随着社会关系逐渐复杂化,金融风险等系统化暴雷等诸多原因,也造成风险问题逐步跨越刑民范畴。对于董监高而言,其一个具体行为可能会在不同的法域下评价,比如上述新公司法和刑法修正案十二在同业竞争、关联交易等方面的规定具有趋同性,这就导致董监高在存在同业竞争时可能涉及民事责任,也可能触及刑事犯罪,而这之间的界限有时候并不非常明晰。然而,民事责任和刑事责任却存在不同的应对和处理方式,民事问题可以通过协商沟通解决,而刑事问题则需要向办案机关说明或辩护,并且一定程度上,随着事态的发展或发酵,民事问题可能转化为刑事犯罪。而且,由于公司的运营是靠人完成的,董监高的风险难以因有公司的外壳而绝对隔绝,公司的风险一定程度上会反映为董监高的风险。比如公司(实际上是公司实控人或高管)向金融机构借款,可能存在申报材料的虚假瑕疵问题,但只要正常还款就不会承担责任,而如果逾期还款,金融机构会追究公司的民事责任,一旦无法还款造成金融机构重大损失,则相关管理人员涉嫌骗取贷款罪;如果公司董事、高管等将借款据为己有或用于个人挥霍,则其涉嫌贷款诈骗罪(量刑比骗取贷款罪较重)。
在理财产品暴雷的场景中,运营主体是财富公司或资管公司,但实际承担责任的可能是董监高,比如前几年的P2P,牵涉董监高承担刑事责任。近期的恒大财富、中植系暴雷,被采取强制措施的也是董监高。
在上市公司的场景中,特别是上市公司存在信息披露不实的情况下,董监高也可能承担相应赔偿责任,比如在全国首例投保机构向公司董监高索赔的案件中,控股股东、原董事长兼总经理张某虹全额赔偿诉请金额86.14万元,并支付诉讼费、律师费。再比如康美药业案件中,除马兴田夫妇及邱锡伟等4名高管人员承担100%连带责任,另外15名高管人员按过错分别承担20%、10%、5%的连带赔偿责任,此外,马兴田因操纵证券市场罪、违规披露、不披露重要信息罪及单位行贿罪数罪并罚,被判处有期徒刑12年,并处罚金120万元;许冬瑾及其他责任人员11人,因参与相关证券犯罪被分别判处有期徒刑并处罚金。
正是由于董监高的特殊身份和地位,其处于风险的浪尖,这就需要董监高更清晰的认识自身义务和责任,在履职中做好防范和应对,以避免自身风险。
由于董监高所涉责任和风险在不同场景中存在不同的情况和特点,本系列将结合具体场景划分为:公司经营交易场景、资产管理暴雷场景、资本市场场景、劳动人事场景,以期在具体场景中提示董监高面临的风险和责任问题,便于董监高识别和防范。






